1、引言
在日常的Java开发中,经常会遇到需要调用外部进程或命令的场景。比如说,可能需要在Java程序中启动一个外部的脚本,或者执行一个系统命令。Java虽然提供了Runtime和ProcessBuilder类来处理这类需求,但说实话,直接用它们来管理外部进程,有时候会让人感觉像是在进行一场无休止的搏斗——特别是涉及到进程的输出处理、错误处理、操作系统的兼容性等问题时。
这时候,Apache Commons Exec就闪亮登场了。它是Apache Commons项目中的一部分,专门用来处理Java中的外部进程调用。Commons Exec提供了一个简洁的API,能够让咱们更加轻松地管理和控制外部进程。它解决了Java标准方法中的一些痛点,比如更好地处理了进程的输入输出,提供了超时设置,还有异步执行外部命令的能力。
而且,Commons Exec兼顾了不同操作系统的特点,这意味着无论咱们的Java程序是在Windows上还是在Linux、Mac OS上运行,都可以平滑、一致地处理外部进程。
2、Commons Exec概览
Commons Exec是为了简化Java应用中外部进程的调用和管理而设计的。它通过封装Java原生的Process和Runtime,提供了更加友好和强大的API。这个库的设计重点是易用性和灵活性,让咱们可以更加专注于业务逻辑,而不是纠结于底层的进程管理细节。
Commons Exec的核心是Executor接口,它定义了执行外部命令的方法。DefaultExecutor类是这个接口的一个实现,提供了执行外部命令的基本功能。使用CommandLine类,咱们可以方便地构建需要执行的命令和参数。而ExecuteResultHandler接口则允许咱们处理异步执行的命令的结果。
来看个简单的例子。假设想在Java程序中执行一个简单的命令,比如echo "你好,世界"。在Commons Exec中,这可以轻松实现:
import org.apache.commons.exec.CommandLine;
import org.apache.commons.exec.DefaultExecutor;
import org.apache.commons.exec.ExecuteException;
import org.apache.commons.exec.ExecuteResultHandler;
public class HelloWorld {
    public static void main(String[] args) {
        CommandLine cmdLine = new CommandLine("echo");
        cmdLine.addArgument("你好,世界");
        DefaultExecutor executor = new DefaultExecutor();
        executor.setExitValue(1);
        try {
            executor.execute(cmdLine, new ExecuteResultHandler() {
                @Override
                public void onProcessComplete(int exitValue) {
                    System.out.println("命令执行成功!");
                }
                @Override
                public void onProcessFailed(ExecuteException e) {
                    System.err.println("命令执行失败:" + e.getMessage());
                }
            });
        } catch (Exception e) {
            e.printStackTrace();
        }
    }
}

在这个例子中,使用CommandLine构建了要执行的命令和参数,然后通过DefaultExecutor来执行这个命令。通过实现ExecuteResultHandler接口,咱们可以处理命令执行的结果,无论是成功还是失败。
3、依赖设置
要使用Commons Exec,咱们需要把它加入到Java项目中。如果咱们的项目使用Maven进行依赖管理,那么只需要在pom.xml文件中添加Commons Exec的依赖。就像这样:
<dependencies>
    <dependency>
        <groupId>org.apache.commons</groupId>
        <artifactId>commons-exec</artifactId>
        <version>1.5.0</version> <!-- 使用最新的版本 -->
    </dependency>
</dependencies>
如果咱们的项目不使用Maven,也可以直接从Apache Commons官网下载Commons Exec的jar文件,并将其添加到项目的类路径中。
初步设置
安装完成后,下一步是进行一些基础的设置。这里以一个简单的Java程序为例,展示如何使用Commons Exec来执行一个外部命令。
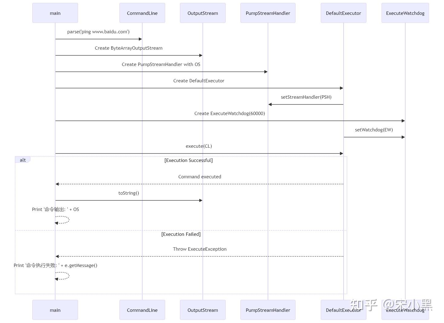
假设咱们的任务是在Java程序中执行系统的ping命令。这个任务听起来简单,但通过它,咱们可以学习到Commons Exec的基本使用方法。
首先,创建一个新的Java类,比如命名为PingTest。在这个类中,咱们将设置和执行ping命令。代码大致如下:
import org.apache.commons.exec.CommandLine;
import org.apache.commons.exec.DefaultExecutor;
import org.apache.commons.exec.ExecuteException;
import org.apache.commons.exec.ExecuteWatchdog;
import org.apache.commons.exec.PumpStreamHandler;
import java.io.ByteArrayOutputStream;
import java.io.OutputStream;
public class PingTest {
    public static void main(String[] args) {
        // 设置命令行
        CommandLine cmdLine = CommandLine.parse("ping www.baidu.com");
        
        // 创建用于捕获输出的流
        OutputStream outputStream = new ByteArrayOutputStream();
        PumpStreamHandler streamHandler = new PumpStreamHandler(outputStream);
        // 设置执行器
        DefaultExecutor executor = new DefaultExecutor();
        executor.setStreamHandler(streamHandler);
        
        // 设置超时时间,这里设置为60秒
        ExecuteWatchdog watchdog = new ExecuteWatchdog(60000);
        executor.setWatchdog(watchdog);
        try {
            // 执行命令
            executor.execute(cmdLine);
            // 输出命令执行结果
            System.out.println("命令输出: " + outputStream.toString());
        } catch (ExecuteException e) {
            System.err.println("命令执行失败: " + e.getMessage());
        } catch (Exception e) {
            e.printStackTrace();
        }
    }
}

在这段代码中,首先使用CommandLine.parse方法创建了一个执行ping命令的CommandLine对象。然后,使用ByteArrayOutputStream和PumpStreamHandler来捕获命令的输出。接下来,设置了DefaultExecutor并配置了超时监视器ExecuteWatchdog。最后,执行这个命令,并将执行结果输出到控制台。
4、执行外部命令
简单命令执行
让咱们从最基本的开始。比如说,咱们想在Windows上执行一个ipconfig命令,或者在Linux上执行ifconfig。这个任务用Commons Exec来完成就非常简单。
先看一下具体的代码实现:
import org.apache.commons.exec.CommandLine;
import org.apache.commons.exec.DefaultExecutor;
public class SimpleCommand {
    public static void main(String[] args) {
        // 创建命令行对象
        CommandLine cmdLine = new CommandLine("ipconfig"); // Windows系统使用ipconfig,Linux系统则改为ifconfig
        // 创建执行器
        DefaultExecutor executor = new DefaultExecutor();
        try {
            // 执行命令
            executor.execute(cmdLine);
        } catch (Exception e) {
            e.printStackTrace();
        }
    }
}
在这个例子中,咱们用CommandLine创建了一个命令行对象,然后用DefaultExecutor来执行这个命令。这就是Commons Exec的基本用法,简洁又直接。
带参数的命令
当然,很多时候命令不会这么简单,可能还会带有一些参数。比如说,咱们想查找某个特定文件夹下的所有Java文件。这就需要用到带参数的命令了。
再来一个例子:
import org.apache.commons.exec.CommandLine;
import org.apache.commons.exec.DefaultExecutor;
public class CommandWithArguments {
    public static void main(String[] args) {
        // 创建命令行对象,并添加命令和参数
        CommandLine cmdLine = new CommandLine("find");
        cmdLine.addArgument("/path/to/directory"); // 这里替换成实际的文件夹路径
        cmdLine.addArgument("-name");
        cmdLine.addArgument("*.java");
        // 创建执行器
        DefaultExecutor executor = new DefaultExecutor();
        try {
            // 执行命令
            executor.execute(cmdLine);
        } catch (Exception e) {
            e.printStackTrace();
        }
    }
}
这次咱们用addArgument方法给命令添加了参数。Commons Exec会自动处理参数的转义和引号,确保命令的正确执行。
复杂命令的执行
有时候,咱们可能还需要执行更复杂的命令,比如需要管道、重定向等。Commons Exec也能胜任这样的任务。
例如,咱们想要执行一个包含管道的Linux命令,比如ps aux | grep java。这个在Commons Exec中就需要一点技巧了。咱们需要使用Shell来处理这种复杂的命令。代码如下:
import org.apache.commons.exec.CommandLine;
import org.apache.commons.exec.DefaultExecutor;
import org.apache.commons.exec.OS;
import org.apache.commons.exec.PumpStreamHandler;
import java.io.ByteArrayOutputStream;
public class ComplexCommand {
    public static void main(String[] args) {
        // 判断操作系统类型,因为Windows和Linux的shell不同
        String shell = OS.isFamilyUnix() ? "sh" : "cmd";
        String shellArg = OS.isFamilyUnix() ? "-c" : "/c";
        String command = "ps aux | grep java";
        // 创建命令行对象,并设置shell及其参数
        CommandLine cmdLine = new CommandLine(shell);
        cmdLine.addArgument(shellArg);
        cmdLine.addArgument(command, false); // false表示不对command进行变量替换处理
        // 创建执行器
        DefaultExecutor executor = new DefaultExecutor();
        // 创建输出流捕获命令执行结果
        ByteArrayOutputStream outputStream = new ByteArrayOutputStream();
        PumpStreamHandler streamHandler = new PumpStreamHandler(outputStream);
        executor.setStreamHandler(streamHandler);
        try {
            // 执行命令
            executor.execute(cmdLine);
            // 打印输出结果
            System.out.println(outputStream.toString());
        } catch (Exception e) {
            e.printStackTrace();
        }
    }
}
在这个例子中,咱们先检查操作系统类型,然后根据不同的系统选择不同的Shell。使用Shell执行复杂的命令时,命令本身作为一个整体参数传递给Shell。
5、处理输出和错误
捕获命令输出
在执行外部命令时,能够捕获它的输出是非常有用的。比如说,咱们可能需要记录这些输出,或者根据输出内容来判断命令是否执行成功。
Commons Exec为此提供了PumpStreamHandler,它能够帮助咱们捕获命令的标准输出(stdout)和标准错误(stderr)。
来看一个简单的例子。假设咱们想执行一个命令,并捕获它的输出:
import org.apache.commons.exec.CommandLine;
import org.apache.commons.exec.DefaultExecutor;
import org.apache.commons.exec.PumpStreamHandler;
import java.io.ByteArrayOutputStream;
public class CaptureOutputExample {
    public static void main(String[] args) {
        // 创建命令行对象
        CommandLine cmdLine = CommandLine.parse("echo 你好,Commons Exec");
        // 创建用于捕获输出的流
        ByteArrayOutputStream outputStream = new ByteArrayOutputStream();
        ByteArrayOutputStream errorStream = new ByteArrayOutputStream();
        // 设置PumpStreamHandler来捕获输出
        PumpStreamHandler streamHandler = new PumpStreamHandler(outputStream, errorStream);
        DefaultExecutor executor = new DefaultExecutor();
        executor.setStreamHandler(streamHandler);
        try {
            // 执行命令
            executor.execute(cmdLine);
            // 打印输出和错误信息
            System.out.println("输出内容: " + outputStream.toString());
            System.out.println("错误内容: " + errorStream.toString());
        } catch (Exception e) {
            e.printStackTrace();
        }
    }
}
在这个例子中,咱们使用了两个ByteArrayOutputStream对象来分别捕获标准输出和标准错误。然后,通过PumpStreamHandler将它们设置到执行器中。执行命令后,就可以从这些流中获取命令的输出和错误信息了。
处理错误情况
在处理外部命令时,咱们也需要考虑错误情况。比如命令执行失败或命令本身就是非法的。Commons Exec允许咱们通过ExecuteException来捕获这些错误情况。
比如说,咱们执行一个不存在的命令,就可以捕获到错误信息:
import org.apache.commons.exec.CommandLine;
import org.apache.commons.exec.DefaultExecutor;
import org.apache.commons.exec.ExecuteException;
public class ErrorHandlingExample {
    public static void main(String[] args) {
        // 创建一个不存在的命令
        CommandLine cmdLine = CommandLine.parse("some-nonexistent-command");
        DefaultExecutor executor = new DefaultExecutor();
        try {
            // 尝试执行命令,期望捕获异常
            executor.execute(cmdLine);
        } catch (ExecuteException e) {
            System.err.println("命令执行出错: " + e.getMessage());
        } catch (Exception e) {
            e.printStackTrace();
        }
    }
}
在这个例子中,如果命令执行失败,ExecuteException就会被抛出。通过捕获这个异常,咱们就能获取失败的详细信息,比如错误的原因等。
6、进程控制与通信
进程控制
控制外部进程是Commons Exec的一大亮点。咱们不仅可以启动一个外部进程,还能够监控它的执行状态,甚至在需要时终止它。这在某些长时间运行的进程或需要精确控制的场景中特别有用。
比如说,咱们需要运行一个可能会长时间执行的命令,但又不希望它运行超过一定时间。这时候,就可以设置一个超时来自动终止这个进程。看下面这个例子:
import org.apache.commons.exec.CommandLine;
import org.apache.commons.exec.DefaultExecutor;
import org.apache.commons.exec.ExecuteWatchdog;
import org.apache.commons.exec.Executor;
public class ProcessControlExample {
    public static void main(String[] args) {
        // 创建命令行对象
        CommandLine cmdLine = CommandLine.parse("some-long-running-command");
        // 创建执行器
        Executor executor = new DefaultExecutor();
        // 设置超时时间,比如60秒
        ExecuteWatchdog watchdog = new ExecuteWatchdog(60000); // 60秒后自动终止
        executor.setWatchdog(watchdog);
        try {
            // 执行命令
            executor.execute(cmdLine);
        } catch (Exception e) {
            e.printStackTrace();
        }
    }
}
在这个例子中,咱们通过ExecuteWatchdog设置了一个60秒的超时时间。如果命令执行超过这个时间,它会被自动终止。
进程间通信
有时候,咱们还需要进行进程间通信。这通常涉及到将数据传递给外部进程,或者从外部进程接收数据。Commons Exec提供了一些工具来帮助咱们实现这一点。
比如说,咱们想要向外部进程传递一些输入,可以使用PipedOutputStream和PipedInputStream来实现。下面是一个简单的例子:
import org.apache.commons.exec.CommandLine;
import org.apache.commons.exec.DefaultExecutor;
import org.apache.commons.exec.PumpStreamHandler;
import java.io.PipedInputStream;
import java.io.PipedOutputStream;
import java.io.PrintWriter;
public class ProcessCommunicationExample {
    public static void main(String[] args) throws Exception {
        // 创建命令行对象
        CommandLine cmdLine = CommandLine.parse("some-command-that-needs-input");
        // 创建管道输入输出流
        PipedOutputStream output = new PipedOutputStream();
        PipedInputStream input = new PipedInputStream(output);
        // 创建执行器,并设置输入输出处理器
        DefaultExecutor executor = new DefaultExecutor();
        executor.setStreamHandler(new PumpStreamHandler(System.out, System.err, input));
        // 在另一个线程中写入输入数据
        new Thread(() -> {
            try (PrintWriter writer = new PrintWriter(output)) {
                writer.println("这里是传给外部进程的数据");
            } catch (Exception e) {
                e.printStackTrace();
            }
        }).start();
        // 执行命令
        executor.execute(cmdLine);
    }
}
在这个例子中,咱们创建了一个PipedOutputStream来写入数据,然后通过PipedInputStream将这些数据传递给外部进程。这样就实现了Java程序和外部进程之间的数据传输。
7、高级特性和技巧
自定义执行器
虽然DefaultExecutor已经很强大,但有时候咱们可能需要更加定制化的执行行为。Commons Exec允许我们创建自定义的执行器来满足这种需求。比如说,咱们可能需要在执行命令之前或之后做一些特别的处理,或者改变命令执行的某些默认行为。
来看一个简单的例子,在这里创建了一个自定义的执行器:
import org.apache.commons.exec.CommandLine;
import org.apache.commons.exec.DefaultExecutor;
import org.apache.commons.exec.Executor;
import org.apache.commons.exec.ExecuteException;
import org.apache.commons.exec.ExecuteResultHandler;
public class CustomExecutorExample {
    public static void main(String[] args) {
        CommandLine cmdLine = CommandLine.parse("echo 自定义执行器");
        Executor customExecutor = new DefaultExecutor() {
            @Override
            public void execute(final CommandLine command, final ExecuteResultHandler handler) throws ExecuteException {
                // 在执行前做一些处理
                System.out.println("即将执行命令: " + command);
                // 调用父类的执行方法
                super.execute(command, handler);
            }
        };
        try {
            customExecutor.execute(cmdLine, new ExecuteResultHandler() {
                @Override
                public void onProcessComplete(int exitValue) {
                    System.out.println("命令执行完成,退出值:" + exitValue);
                }
                @Override
                public void onProcessFailed(ExecuteException e) {
                    System.err.println("命令执行失败:" + e.getMessage());
                }
            });
        } catch (Exception e) {
            e.printStackTrace();
        }
    }
}
在这个例子中,咱们扩展了DefaultExecutor并重写了它的execute方法,加入了一些自定义的逻辑。
处理超时
在一些场景下,咱们可能需要精确控制命令的执行时间,特别是在执行可能会占用大量时间的命令时。Commons Exec通过ExecuteWatchdog提供了超时处理的能力。
来看看如何使用这个功能:
import org.apache.commons.exec.CommandLine;
import org.apache.commons.exec.DefaultExecutor;
import org.apache.commons.exec.ExecuteWatchdog;
import org.apache.commons.exec.Executor;
public class TimeoutHandlingExample {
    public static void main(String[] args) {
        CommandLine cmdLine = CommandLine.parse("some-long-running-command");
        Executor executor = new DefaultExecutor();
        // 设置60秒的超时
        ExecuteWatchdog watchdog = new ExecuteWatchdog(60000);
        executor.setWatchdog(watchdog);
        try {
            executor.execute(cmdLine);
        } catch (Exception e) {
            if (watchdog.killedProcess()) {
                // 处理因超时被终止的情况
                System.err.println("命令执行超时,进程被终止");
            } else {
                // 处理其他执行错误
                e.printStackTrace();
            }
        }
    }
}
异步执行
Commons Exec还支持异步执行命令。这对于不需要即时等待命令完成的场景非常有用,比如在后台运行某个长时间的任务。
下面是异步执行的一个例子:
import org.apache.commons.exec.CommandLine;
import org.apache.commons.exec.DefaultExecutor;
import org.apache.commons.exec.ExecuteResultHandler;
public class AsynchronousExecutionExample {
    public static void main(String[] args) {
        CommandLine cmdLine = CommandLine.parse("some-background-task");
        DefaultExecutor executor = new DefaultExecutor();
        executor.setExitValue(1);
        try {
            executor.execute(cmdLine, new ExecuteResultHandler() {
                @Override
                public void onProcessComplete(int exitValue) {
                    System.out.println("异步命令执行完成,退出值:" + exitValue);
                }
                @Override
                public void onProcessFailed(ExecuteException e) {
                    System.err.println("异步命令执行失败:" + e.getMessage());
                }
            });
        } catch (Exception e) {
            e.printStackTrace();
        }
    }
}
在这个例子中,咱们使用了execute方法的另一个变体,它接受一个ExecuteResultHandler作为参数,允许咱们处理异步执行的结果。
8、CommonsExec在实际项目中的应用
自动化脚本执行
在许多自动化和DevOps场景中,需要执行各种脚本来完成任务,比如自动部署、测试或数据备份。Commons Exec就非常适合这类工作。
比如说,咱们有一个定期执行数据库备份的脚本。使用Commons Exec,可以很容易地在Java应用中集成这个脚本的执行:
import org.apache.commons.exec.CommandLine;
import org.apache.commons.exec.DefaultExecutor;
import org.apache.commons.exec.ExecuteException;
import org.apache.commons.exec.ExecuteResultHandler;
public class DatabaseBackup {
    public static void main(String[] args) {
        CommandLine cmdLine = CommandLine.parse("bash database-backup.sh"); // 假设这是数据库备份脚本
        DefaultExecutor executor = new DefaultExecutor();
        executor.setExitValue(1);
        try {
            executor.execute(cmdLine, new ExecuteResultHandler() {
                @Override
                public void onProcessComplete(int exitValue) {
                    System.out.println("数据库备份完成");
                }
                @Override
                public void onProcessFailed(ExecuteException e) {
                    System.err.println("数据库备份失败:" + e.getMessage());
                }
            });
        } catch (Exception e) {
            e.printStackTrace();
        }
    }
}
第三方工具集成
在一些项目中,咱们可能需要集成第三方工具或命令行程序来完成特定的任务。例如,图像处理、文件转换等。Commons Exec可以帮助咱们轻松地在Java应用中执行这些工具的命令。
假设咱们需要在Java应用中使用ImageMagick来处理图片,可以这样做:
import org.apache.commons.exec.CommandLine;
import org.apache.commons.exec.DefaultExecutor;
public class ImageProcessing {
    public static void main(String[] args) {
        CommandLine cmdLine = new CommandLine("magick");
        cmdLine.addArgument("input.jpg");
        cmdLine.addArgument("output.jpg");
        DefaultExecutor executor = new DefaultExecutor();
        try {
            executor.execute(cmdLine);
            System.out.println("图片处理完成");
        } catch (Exception e) {
            System.err.println("图片处理失败:" + e.getMessage());
        }
    }
}
复杂流程控制
在一些复杂的应用场景中,可能需要对多个外部进程进行精细的控制,比如顺序执行、并发执行或依赖处理。Commons Exec提供的高级功能,如异步执行、超时设置等,都可以在这些场景中发挥作用。
例如,咱们有一个需要顺序执行多个数据处理命令的任务,可以利用Commons Exec来实现流程控制:
import org.apache.commons.exec.CommandLine;
import org.apache.commons.exec.DefaultExecutor;
import org.apache.commons.exec.ExecuteException;
import org.apache.commons.exec.ExecuteResultHandler;
public class DataProcessing {
    public static void main(String[] args) {
        executeCommand("data-processing-step1");
        executeCommand("data-processing-step2");
        // ... 更多步骤
    }
    private static void executeCommand(String command) {
        CommandLine cmdLine = CommandLine.parse(command);
        DefaultExecutor executor = new DefaultExecutor();
        executor.setExitValue(1);
        try {
            executor.execute(cmdLine, new ExecuteResultHandler() {
                @Override
                public void onProcessComplete(int exitValue) {
                    System.out.println(command + " 执行完成");
                }
                @Override
                public void onProcessFailed(ExecuteException e) {
                    System.err.println(command + " 执行失败:" + e.getMessage());
                }
            });
        } catch (Exception e) {
            e.printStackTrace();
        }
    }
}
9、总结
Commons Exec作为一个强大的Java库,为外部进程的执行和管理提供了极大的便利。它解决了Java标准API在这方面的一些局限性,比如提供了更好的错误处理、超时控制和异步执行等功能。
- 基本用法:咱们学习了如何使用Commons Exec执行基本的外部命令,包括带参数的命令和复杂的命令行。
 - 输出和错误处理:掌握了如何捕获和处理命令的输出及错误,这对于理解命令的执行结果至关重要。
 - 进程控制:了解了如何控制外部进程的生命周期,包括设置超时和处理进程的输入输出。
 - 高级特性:探索了自定义执行器、异步执行和超时处理等高级特性,这些都是在复杂应用场景中非常有用的技能。
 - 实际应用:最后,通过几个实际的案例,咱们看到了Commons Exec在真实项目中的应用,比如自动化脚本执行、第三方工具集成和复杂流程控制。
 
Commons Exec不仅仅是一个工具库,它更像是一个桥梁,连接了Java程序和外部环境。掌握了它,就等于在Java的世界里多了一只可以触达外部世界的手。无论是简单的自动化任务,还是复杂的系统集成,Commons Exec都能提供强有力的支持。